Analog monitoring independent events
These events are quite similar to how API 6 works with temperature (thresholds, delta, and periodic aggregated event), but work with data from one or two analog inputs.
Please note that Analog monitoring independent events are only available in custom SimpleIndustry devices as they are not included in the standard API 6 build due to size.
Analog monitoring independent events are available in API 6 revision 6.0.247 and up. Please note that this feature is only available upon request as it’s contained in a separate firmware build.
This independent alert works and reports analog input records over a period of time; you can adjust both the number of new records sent in one message and also the length between each record.
In addition to this, you can set up analog thresholds and the device will send you an alert when either of the three thresholds is breached (both upwards and downwards). Analog delta alert is available as well.
Generally speaking, analog monitoring implements firmware functionality that’s very similar to how the API 6 works with temperature. Thresholds, delta alerts, and periodic recording.
This independent alert works in **ANY mode (**note that availability of modes is limited in the APP2 separate build). It uses a GPIO analog input and is connected to whatever you need to measure via a cable.
Events (uplink messages)
Hex
Event name
Trigger
0xA2
Analog below threshold A
Threshold breach
0xA3
Analog above threshold A
Threshold breach
0xA4
Analog below threshold B
Threshold breach
0xA5
Analog above threshold B
Threshold breach
0xA6
Analog below threshold C
Threshold breach
0xA7
Analog above threshold C
Threshold breach
0xA8
Analog probe error
Fault threshold breach
0xA9
Analog probe error cleared
Fault threshold breach
0xD9
Analog delta alert
Measured voltage higher/lower than delta
0xDA
Analog periodic event
Time
Relevant downlink registers
Hex
Register name
Value
Default
0x91
Channel A DIR* (16 bit - LSB)
Total value is calculated from 2 registers (LSB+MSB), 0x7FFF = 32767 mV
0x7F
0x92
Channel A DIR* (16 bit - MSB)
0xFF
0x93
Channel B DIR* (16 bit - LSB)
Total value is calculated from 2 registers (LSB+MSB), 0x7FFF = 32767 mV
0x7F
0x94
Channel B DIR* (16 bit - MSB)
0xFF
0x95
Analog fault threshold
Value in dec = x10 mV, 0x14 = 200 mV
0x14
0x96
Analog measurement period
SimpleTime
0x0A
0x97
Analog number of samples
Value in dec = x10, 0x01 = 10 samples
0x00
0x98
Analog delta voltage
Value in dec = mV, 0x0A = 10 mV
0xFF
0x99
Analog periodic aggregation (redundancy)
1, 2, 3, 6
0x00
0x9A
Analog threshold A
Value in dec = x10 mV, 0x0A = 100 mV
0x00
0x9B
Analog threshold B
Value in dec = x10 mV, 0x0A = 100 mV
0x00
0x9C
Analog threshold C
Value in dec = x10 mV, 0x0A = 100 mV
0x00
0x9D
Analog hysteresis
Value in dec = mV, 0x0A = 10 mV
0x00
0x9E
Analog min. time filter to trigger threshold
SimpleTime
0x00
*DIR = Divider Integer Ratio
If Q is the divider integer ratio as a real number (ie. R_lower/(R_upper + R_lower), then QI = int(round(0x10000) * Q) - 1 - Domain of Q is <1,0) - Domain of QI is <0xffff, 0x0000)
Examples: - Q = 1 -> QI = 0xffff - Q = 0.5 -> QI = 0x7fff - Q = 0.000015 -> QI = 0x0000 - Q = 0.0 -> QI = N/A
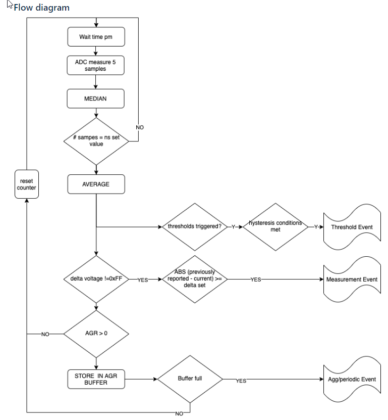
How it works
There are two inputs (channel A & B) that can be used both separately and at the same time. The divider integer ratio is used to internally translate the voltage values - and set the voltage range. In default settings, the range is approx. 0-30V.
Measurement period is how often voltage is measured. Number of samples tells the device how many measurements need to be taken before an event is sent/record is stored.
E.g. if you measure every 6 seconds and you set the number of samples to 10, the device will perform 10 measurements, calculate an average and then perform other actions based on this average (send an event, save a periodic record). If the number of samples is 0, every measurement can be an action trigger.
The average/measurement can then be an action trigger, if conditions to trigger an alert are met (threshold is crossed, delta is crossed, aggregation > 0 which means the average/measurement will be recorded to the periodic event buffer). You can find everything in the flow diagram below.
Analog min. time filter to trigger threshold works like sensor detection delay - value has to be above/below the threshold for this time period in order to trigger the event.
Flow diagram

Example 1: Record voltage every hour and send periodic aggregated records every 6 hours
0x96 = 0x05 (Analog measurement period 5 seconds)
0x97 = 0x48 (Analog number of samples 720)
0x98 = 0xFF (Analog delta off)
0x99 = 0x06 (Analog periodic aggregation 6)
Example 2: Send an event every hour
0x96 = 0x05 (Analog measurement period 5 seconds)
0x97 = 0x48 (Analog number of samples 720)
0x98 = 0x00 (Analog delta zero)*
0x99 = 0x00 (Analog periodic aggregation zero)
*The event is triggered by the delta, which is set to zero = event will be sent every time
Example 3: Send delta event if delta=200 mV while 1-minute average is used for decision
0x96 = 0x06 (Analog measurement period 6 seconds)
0x97 = 0x01 (Analog number of samples 10)
0x98 = 0xC8 (Analog delta 200 mV)
0x99 = 0x00 (Analog periodic aggregation zero)
Last updated
Was this helpful?